Working on independent patient-research under a banner of #medicalhumanities
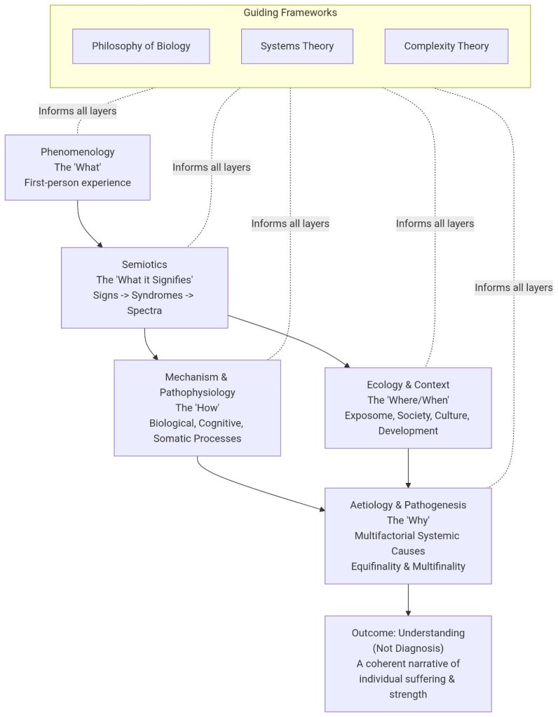
Today I collated broad categories for an ontology of pathology. I had a framework of phenomenology, semiotics and systems thinking towards aetiology. The AI assistant suggested a couple of more categories including a term that evokes medical history narrative and ecology: the exposome. No questions of diagnosis or treatment were entered into
Images: including cybernetic diagram from Stafford Beer and an AI mermaid diagram of a philosophical framework of pathology. In my narrative, I include iatrogenic injury



Leave a comment